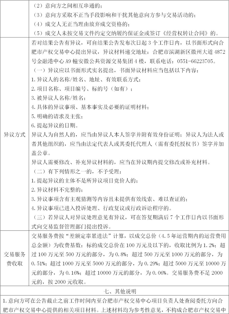
ЧÀÍÖÐÐÄ
Ðû²¼ÈÕÆÚ£º¡¾2025-04-03¡¿
Òѱ»ä¯ÀÀ£º¡¾2047¡¿´Î
ÎļþÏÂÔØ£ººÏ·Ê¹º±¦Ç®°ü-È«ÇòÁìÏȵÄÇø¿éÁ´Ö§¸¶Ç®°üºÏ¼ÒÔù«Ë¾Ñî¹ðÌÁ²ËÊг¡Í£³µ³¡Ä±»®ÖÎÀíȨתÈ㨶þ´Î£©Îļþ
ÊÖÒÕÖ§³Ö£º¼¯ÍÅÐÅÏ¢ÖÐÐÄ
¿Í·þÈÈÏߣº400-8800417
×ܹ«Ë¾µØµã£ººÏ·ÊÊлÆÉ½Â·596ºÅ
×Üä¯ÀÀÊý:10085942
ÍîB2-20110050-4
Íî¹«Íø°²±¸ 34019202000030ºÅ
Copyright ? 2010-2026 ¹º±¦Ç®°ü-È«ÇòÁìÏȵÄÇø¿éÁ´Ö§¸¶Ç®°ü HEFEI DEPARTMENT STORE GROUP CO.,LTD.