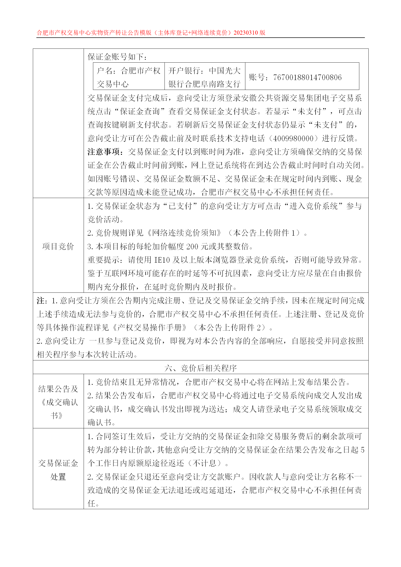
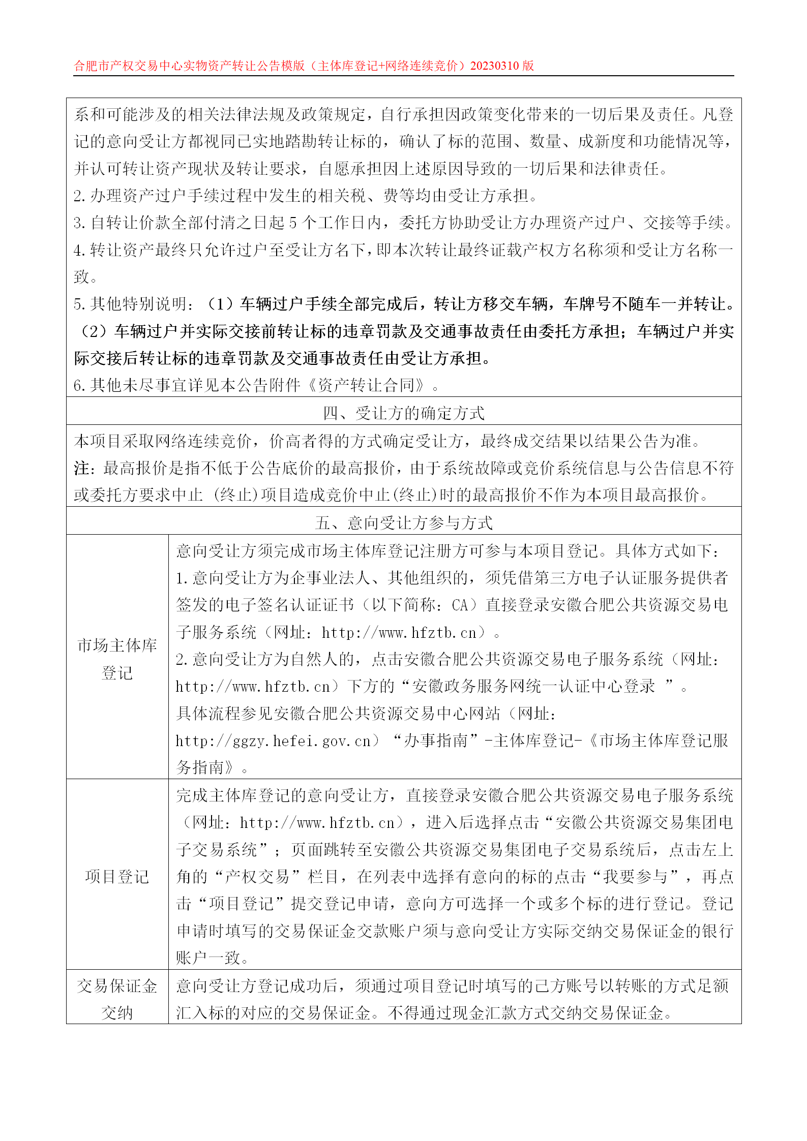
¹º±¦Ç®°ü-È«ÇòÁìÏȵÄÇø¿éÁ´Ö§¸¶Ç®°ü

ЧÀÍÖÐÐÄ ÕÐÉÌÏàÖú Õбêͨ¸æ ¹º±¦Ç®°ü-È«ÇòÁìÏȵÄÇø¿éÁ´Ö§¸¶Ç®°üµçÆ÷ı»®³µÁ¾×ªÈÃ-ÍîAL6864ͨ¸æ

ЧÀÍÖÐÐÄ

Service Centre
»áÔ±×¨Çø
Òâ¼û·´Ïì
È˲ÅÕÐÆ¸

¹º±¦Ç®°ü-È«ÇòÁìÏȵÄÇø¿éÁ´Ö§¸¶Ç®°üµçÆ÷ı»®³µÁ¾×ªÈÃ-ÍîAL6864ͨ¸æ

Ðû²¼ÈÕÆÚ£º¡¾2024-04-02¡¿

Òѱ»ä¯ÀÀ£º¡¾3961¡¿´Î

ºÏ·Ê¹º±¦Ç®°ü-È«ÇòÁìÏȵÄÇø¿éÁ´Ö§¸¶Ç®°üµ³½¨

¹º±¦Ç®°ü-È«ÇòÁìÏȵÄÇø¿éÁ´Ö§¸¶Ç®°üÔùº

ºÏ·Ê¹º±¦Ç®°ü-È«ÇòÁìÏȵÄÇø¿éÁ´Ö§¸¶Ç®°ü¼¯ÍÅ

i¹º±¦Ç®°ü-È«ÇòÁìÏȵÄÇø¿éÁ´Ö§¸¶Ç®°ü

Òâ¼û·´Ïì OA°ì¹«Õý̨ ÁªÏµ·½·¨ ÍøÕ¾µØÍ¼

ÊÖÒÕÖ§³Ö£º¼¯ÍÅÐÅÏ¢ÖÐÐÄ

¿Í·þÈÈÏߣº400-8800417

×ܹ«Ë¾µØµã£ººÏ·ÊÊлÆÉ½Â·596ºÅ

×Üä¯ÀÀÊý:10083643

ÍîB2-20110050-4

Íî¹«Íø°²±¸ 34019202000030ºÅ

Copyright ? 2010-2026 ¹º±¦Ç®°ü-È«ÇòÁìÏȵÄÇø¿éÁ´Ö§¸¶Ç®°ü HEFEI DEPARTMENT STORE GROUP CO.,LTD.

¡¾ÍøÕ¾µØÍ¼¡¿¡¾sitemap¡¿